Приложения
Исследование глубоководных районов сталкивается с серьезными проблемами, такими как высокое давление, темнота, сложная электромагнитная обстановка и длительные операции. В таком оборудовании, как беспилотные глубоководные подводные аппараты и платформы для подводного картографирования, высокоточные...
ЧИТАТЬ ДАЛЕЕФункция TVS (подавителя переходных напряжений) заключается в защите электронных цепей от повреждений, вызванных переходными перенапряжениями (такими как удары молнии и электростатический разряд). Он обеспечивает безопасность цепи, быстро ограничивая и отводя энергию импульсного напряжения. В схеме з...
ЧИТАТЬ ДАЛЕЕОсновная сложность в морской съемке заключается в точном определении положения, ориентации и состояния движения съемочной платформы в открытом океане, где отсутствуют стабильные внешние ориентиры, что обеспечивает стабильную пространственную привязку для оборудования обнаружения, такого как гидроло...
ЧИТАТЬ ДАЛЕЕНа обширной Северо-Китайской равнине большой сельскохозяйственный дрон с размахом крыльев более трех метров плавно скользит над пшеничными полями на высоте пяти метров. В отличие от традиционных методов опрыскивания, этот дрон сохраняет исключительную устойчивость при навигации по волнистым полевым...
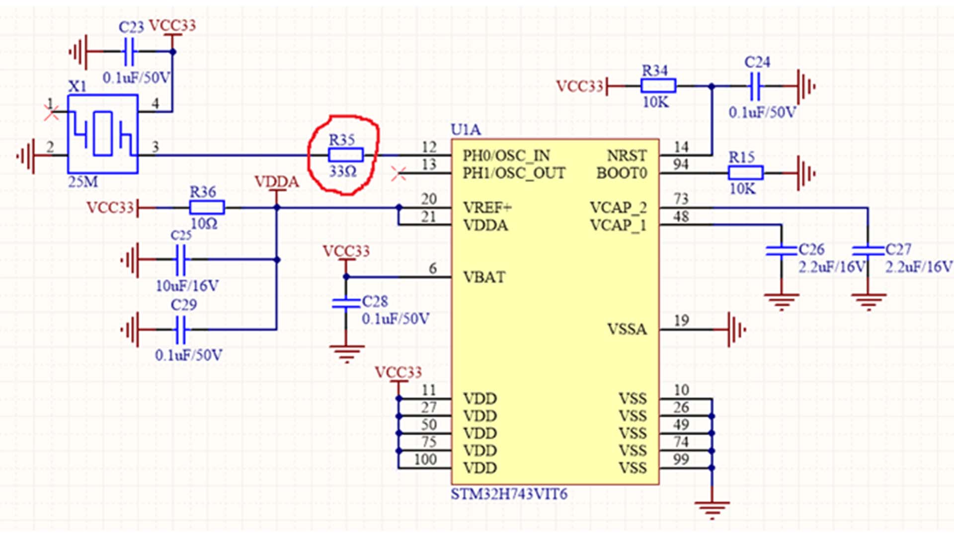
ЧИТАТЬ ДАЛЕЕПри проектировании схемы тактового генератора для микроконтроллера, если в качестве источника тактового сигнала используется активный кварцевый генератор, к его выходу обычно добавляют резистор сопротивлением в несколько десятков Ом. Этот резистор в основном служит следующим целям:1. Согласование и...
ЧИТАТЬ ДАЛЕЕВ эпоху стремительного развития беспилотных технологий, будь то аэрофотосъемка и картографирование высокого разрешения, точная защита сельскохозяйственных культур или доставка аварийных грузов и комплексный мониторинг окружающей среды, дроны эволюционировали из простых дистанционно управляемых игруш...
ЧИТАТЬ ДАЛЕЕИзвестно, что для повышения помехоустойчивости систем связи интерфейсы RS485, CAN-шина, USB и Ethernet используют дифференциальную передачу сигналов. Дифференциальная передача — это метод передачи сигналов, отличающийся от традиционного подхода с использованием одной сигнальной линии. При дифференци...
ЧИТАТЬ ДАЛЕЕНа решающем этапе глобального развития беспилотных систем в направлении интеллекта, роевого управления и высокой точности, производительность основных датчиков стала критическим узким местом, ограничивающим возможности системы. Недавно компания Micro-Magic, ведущий разработчик и производитель инерци...
ЧИТАТЬ ДАЛЕЕВ промышленных условиях для экономии на кабельной разводке обычно используется двухпроводная система 4-20 мА. Эта система использует два провода для одновременного питания полевого датчика/передатчика и передачи аналогового сигнала. Известно, что для работы цепи датчика/передатчика требуется определ...
ЧИТАТЬ ДАЛЕЕРезистор с нулевым сопротивлением, также известный как перемычка, — это резистор специального назначения. На самом деле резистор с нулевым сопротивлением не имеет нулевого сопротивления; это резистор с очень малым значением сопротивления. Поскольку он имеет значение сопротивления, он имеет те же доп...
ЧИТАТЬ ДАЛЕЕCompared with traditional accelerometers, quartz flexible accelerometers have higher accuracy and reliability. Its high precision can be reflected in the accuracy of data, while its reliability can be reflected in the stability and lifespan of equipment operation. In addition, due to the insensitivi...
ЧИТАТЬ ДАЛЕЕНедавно компания Micro-Magic Inc., поставщик MEMS-технологий, запустила свою новую продукцию. U4930 серия высокоточных Инерциальный измерительный модуль (ИМУ) на основе микроэлектромеханических системБлагодаря превосходным базовым характеристикам, прочной и компактной конструкции, а также ключевому...
ЧИТАТЬ ДАЛЕЕ
Xml политика конфиденциальности блог Карта сайта
Авторские права @ Микро-Магия Инк Все права защищены.
ПОДДЕРЖИВАЕТСЯ СЕТЬ