Приложения
Применение датчиков скорости вращения колес в инерциальных навигационных системах (ИНС) в основном проявляется в объединении данных от нескольких датчиков и коррекции ошибок, особенно играя важную роль в навигации транспортных средств. Инерциальные навигационные системы (ИНС) в основном полагаются н...
ЧИТАТЬ ДАЛЕЕВ схемах, используемых для связи по шине SPI с периферийными устройствами, небольшой резистор с сопротивлением в десятки Ом обычно подключается последовательно с сигнальной линией, как показано на рисунке 1. Такая конструкция обеспечивает выполнение следующих функций:1. Согласование импедансов. Когд...
ЧИТАТЬ ДАЛЕЕИнерциальные навигационные системы (ИНС) играют решающую роль в технологиях автономного вождения, особенно в преодолении ограничений других датчиков, таких как GPS, камеры и LiDAR. Они обеспечивают непрерывную, высокочастотную и непрерывную информацию о состоянии движения и являются одним из основн...
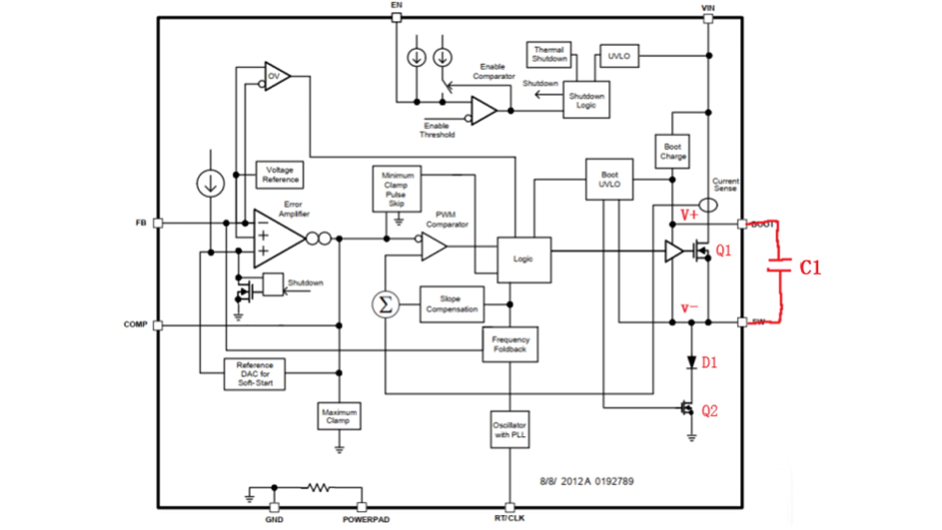
ЧИТАТЬ ДАЛЕЕРисунок 1. Источник питания BUC.Как правило, при проектировании асинхронного понижающего источника питания между выводами SW и BOOT микросхемы подключается бутстрепный конденсатор, например, C1 на рисунке 1. Бутстрепный конденсатор использует свойство, заключающееся в том, что напряжение на нем не м...
ЧИТАТЬ ДАЛЕЕПри проектировании высокоточных систем измерения наклона контроль ошибок является ключевым фактором, определяющим производительность системы. В данной статье, объединяя результаты существующих исследований и инженерную практику, рассматриваются методы реализации, источники ошибок, методы анализа и р...
ЧИТАТЬ ДАЛЕЕВ практическом использовании шины CAN, как показано на рисунке 1, на обоих концах шины необходимо подключить резистор сопротивлением 120 Ом. Так для чего же предназначен резистор на 120 Ом?Рисунок 1Ниже в качестве примера для анализа мы рассмотрим внутреннюю архитектурную схему микросхемы TJA1044.Ри...
ЧИТАТЬ ДАЛЕЕКомпания Micro-Magic Inc. выпустила высокоточный инерциальный измерительный блок UF300, специально разработанный для навигационных систем. В основе устройства лежит передовая технология волоконно-оптического гироскопа, сочетающая в себе высокую точность, миниатюризацию и высокую надежность. Он спец...
ЧИТАТЬ ДАЛЕЕСхема, показанная на рисунке ниже, часто встречается в системах CAN-связи: резистор на клемме CAN не использует напрямую сопротивление 120 Ом. Вместо этого между двумя резисторами по 62 Ом добавляется заземленный конденсатор, который «разделяет» резистор на две части, что и называется методом раздел...
ЧИТАТЬ ДАЛЕЕВ сложных и постоянно меняющихся областях промышленности и исследований точность и надежность навигационных систем напрямую определяют успех или неудачу в выполнении задач. Высокоточная волоконно-оптическая инерциальная навигационная система серии IF3900, разработанная компанией Micro-Magic Inc., бл...
ЧИТАТЬ ДАЛЕЕВ предыдущей статье упоминалось, что для подавления влияния высокочастотного шума в схему выборки тока 4-20 мА необходимо добавить RC-фильтр нижних частот перед выборкой АЦП. Используется схема RC-фильтра нижних частот, показанная на рисунке 1, где R2 равно 1,6 кОм, а C1 равно 0,1 мкФ. Тогда частота...
ЧИТАТЬ ДАЛЕЕВ Китае достигнут значительный прогресс в области инерциальных технологий — компания Micro Magic Inc. недавно объявила об успешном применении своей высокопроизводительной инерциальной навигационной системы IF3700 на ведущей в отрасли платформе высокотехнологичных промышленных дронов нового поколения...
ЧИТАТЬ ДАЛЕЕРисунок 1. Топология несинхронного понижающего преобразователя (BUCK).На рисунке 1 показана топология асинхронного понижающего преобразователя (BUCK). Микросхемы асинхронных понижающих преобразователей обычно интегрируют внутри только верхний MOSFET. Между выводом SW и GND необходимо установить диод...
ЧИТАТЬ ДАЛЕЕ
Xml политика конфиденциальности блог Карта сайта
Авторское право
@ Микро-Магия Инк Все права защищены.
ПОДДЕРЖИВАЕМАЯ СЕТЬ