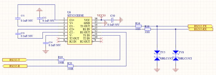
Функция TVS (подавителя переходных напряжений) заключается в защите электронных цепей от повреждений, вызванных переходными перенапряжениями (такими как удары молнии и электростатический разряд). Он обеспечивает безопасность цепи, быстро ограничивая и отводя энергию импульсного напряжения. В схеме защиты TVS обычно последовательно подключается резистор, как показано на рисунке 1, где резистор сопротивлением 22 Ом подключен последовательно как к приемной, так и к передающей линиям схемы интерфейса связи RS232. TVS подключен последовательно с резистором для поглощения энергии во время перенапряжений, защищая цепь и ограничивая ток. Такая конфигурация гарантирует, что при угрозе переходного перенапряжения TVS может быстро вмешаться и эффективно поглотить перенапряжение, тем самым защищая другие компоненты цепи от повреждений. В то же время последовательный резистор дополнительно регулирует величину тока, предотвращая повреждение TVS чрезмерным током и поглощая перенапряжение.

Рисунок 1. Интерфейс связи RS232.
Обычно существует два способа подключения TVS-транзистора к последовательному резистору: первый — размещение резистора после TVS-транзистора, как показано на рисунке 2, а второй — подключение резистора перед TVS-транзистором, как показано на рисунке 3. Эти два метода различаются в зависимости от сценария применения. Метод подключения спереди позволяет уменьшить пусковой ток, в то время как метод подключения сзади более эффективно выполняет вторичное деление напряжения и ограничение тока.

Рисунок 2

Рисунок 3
В схеме, показанной на рисунке 2, устройство TVS первоначально поглощает большую часть пускового тока. Впоследствии любое оставшееся остаточное напряжение или ток снова делится и ограничивается резистором R2. Такая конструкция более эффективно защищает нагрузку, расположенную ниже по цепи. Однако, если импеданс нагрузки значительно превышает импеданс резистора R2, эффект деления напряжения и ограничения тока становится относительно небольшим, и роль резистора R2 значительно ослабевает.
В схеме, показанной на рисунке 3, при рассмотрении величины пускового тока, если импульс невелик, можно выбрать резистор соответствующей мощности и разместить его перед TVS. Таким образом, резистор будет распределять небольшую часть тока, тем самым уменьшая пусковой ток IPP. Следовательно, напряжение ограничения Vc TVS также соответственно уменьшится, что дополнительно повысит эффективность защиты нагрузки, расположенной ниже по цепи.
Xml политика конфиденциальности блог Карта сайта
Авторское право
@ Микро-Магия Инк Все права защищены.
ПОДДЕРЖИВАЕМАЯ СЕТЬ