Благодаря высокой помехоустойчивости и низкой стоимости, RS485 широко используется в различных областях, таких как промышленные интеллектуальные приборы и коммуникационное оборудование. Однако промышленные условия сложны и подвержены сильным электромагнитным помехам. Неизолированные системы RS485 имеют следующие недостатки:
(1) В условиях открытого воздуха или промышленной среды удары молнии и переключение питания могут вызывать кратковременные скачки высокого напряжения, которые могут легко повредить цепь задней части;
(2) Когда несколько устройств используют одну и ту же шину RS485, неисправность в одном узле (например, короткое замыкание) может привести к отказу всей шины;
(3) Когда расстояние между 485 узлами связи слишком велико (более 50 метров), опорная земля каждого узла подключается к локальной земле. При большой разности напряжений между заземлениями на обоих концах потенциал земли будет накладываться на сигнальную линию в виде синфазного напряжения, которое может превысить диапазон синфазного напряжения, который может выдержать порт, влияя на нормальную связь или даже повреждая схему бэкэнда;
(4) Когда заземляющие плоскости между удаленными узлами связи 485 соединены кабелями (например, экранированными кабелями 485), заземляющий провод образует контур заземления с землей, передавая внешние синфазные помехи и генерируя токи контура заземления, что может привести к отказу всей системы цепи.
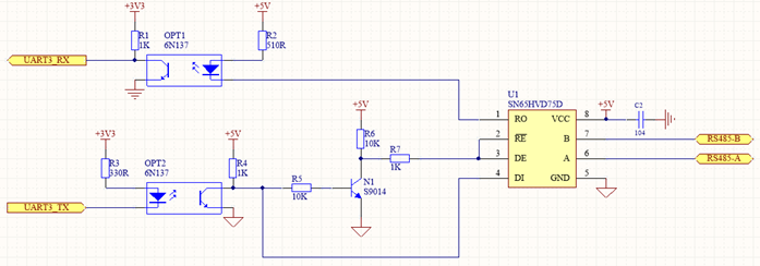
Если существуют эти неблагоприятные факторы, или если правила техники безопасности требуют электрической изоляции между устройствами для предотвращения утечек или искр, создающих опасность, необходимо рассмотреть изолированное решение RS485. Изолированная схема RS485 добавляет возможности электрической изоляции к неизолированной схеме, что приводит к повышению помехоустойчивости и стабильности системы. Для достижения изоляции в схеме RS485 требуется использование изоляционных устройств, таких как оптопары, магнитные изоляторы и изоляционные микросхемы. Оптопары являются наиболее часто используемыми изоляционными устройствами и относительно недороги. Скорость оптопары должна соответствовать требованиям к скорости передачи данных; как правило, для электрической изоляции RS485 используются высокоскоростные оптопары, а для обеспечения независимого питания узла необходим модуль изоляции DC-DC. На рисунке 1 показано недорогое решение для электрической изоляции RS485.

Xml политика конфиденциальности блог Карта сайта
Авторское право
@ Микро-Магия Инк Все права защищены.
ПОДДЕРЖИВАЕМАЯ СЕТЬ