Приложения
В областях инерциальной навигации, аэрокосмической отрасли и высокоточных промышленных измерений высокоточная и синхронизированная передача физических сигналов является основой обеспечения производительности системы. 32-битная высокоточная схема аналого-цифрового преобразования, специально разработа...
ЧИТАТЬ ДАЛЕЕВ понижающем импульсном преобразователе теоретический пиковый ток, который может выдержать силовой индуктор, равен I.Л,ПК=(1+r/2)×IВНЕЭто является основой для определения минимального значения номинального тока или тока насыщения силового индуктора. Фактическое значение выбора должно быть больше тео...
ЧИТАТЬ ДАЛЕЕНедавно компания Micro-Magic Inc., поставщик решений в области инерциальных технологий, официально представила новое поколение кольцевых лазерных гироскопов. Выпуск этой серии продуктов, представляющей собой новый шедевр для стратегической навигации и высокоточных инерциальных измерений, знаменует...
ЧИТАТЬ ДАЛЕЕПри проектировании схем импульсных источников питания обычно рассчитывают пульсации на выходе по следующей формуле:Если используется многослойный керамический конденсатор (MLCC), его эквивалентное последовательное сопротивление (ESR) пренебрежимо мало из-за его очень низкого значения. Поэтому, исход...
ЧИТАТЬ ДАЛЕЕВ эпоху стремительно развивающейся современной войны точная и надежная автономная ориентация стала критически важным фактором успеха на поле боя. В условиях все более сложной электромагнитной обстановки и серьезной проблемы, связанной с помехами, которые представляют собой уязвимые для спутниковых н...
ЧИТАТЬ ДАЛЕЕВ схеме сброса STM32, показанной на рисунке 1, переключающий диод обычно подключается параллельно резисторному выводу RC-цепи сброса. Основная функция этого диода — ускорение разряда конденсатора.Рисунок 1. Схема сброса STM32.Рисунок 2. Путь разряда схемы сброса STM32.В RC-цепи сброса разрядный диод...
ЧИТАТЬ ДАЛЕЕПо мере того, как беспилотные системы и робототехника переходят из лабораторных условий в промышленные и военные сценарии, они предъявляют беспрецедентные требования к точности, надежности и адаптивности к окружающей среде основных датчиков, особенно инерциальных измерительных блоков (IMU). Традицио...
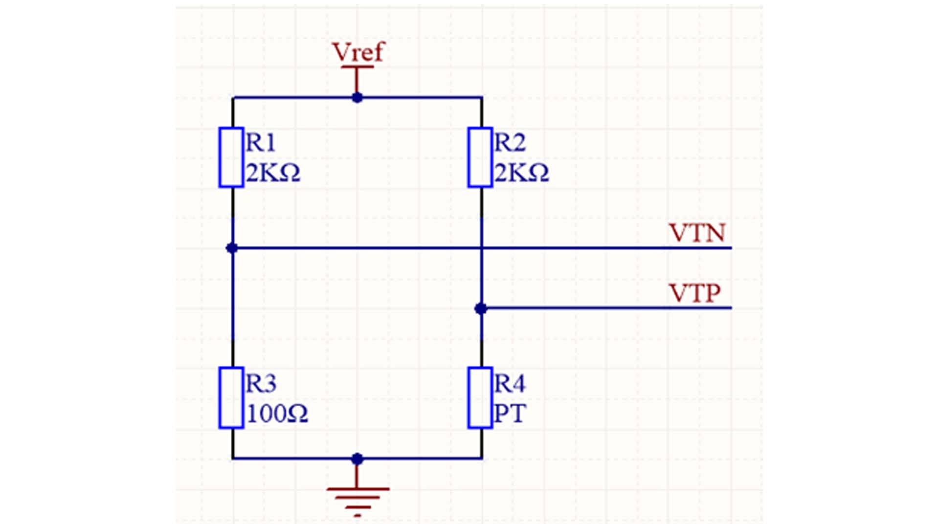
ЧИТАТЬ ДАЛЕЕIn industrial applications, to accurately measure temperature values, we typically use a PT100 bridge circuit to sample and convert resistance changes into voltage changes. To obtain different measurement ranges, the sampling resistors are divided into 100 ohms and 50 ohms. Method 1 and Method 2 are...
ЧИТАТЬ ДАЛЕЕКомпания Micro-Magic Inc. недавно объявила об успешном применении своего специализированного кварцевого гибкого акселерометра серии AC-4 в навигационно-управляющей системе определенного типа высокоскоростных летательных аппаратов, что позволило решить проблему точного инерциального измерения в услов...
ЧИТАТЬ ДАЛЕЕRS232 (также известный как EIA RS-232) — один из широко используемых стандартов интерфейсов последовательной связи. Он использует полнодуплексную связь и требует наличия трех линий: заземления, передачи и приема. RS-232 подходит только для связи «точка-точка» между устройствами. Из-за однополярного...
ЧИТАТЬ ДАЛЕЕВ условиях ускоренной модернизации сельского хозяйства интеллектуальная сельскохозяйственная техника стала важнейшим элементом повышения эффективности и обеспечения безопасности эксплуатации. В последнее время... Высокоточный двухкоординатный датчик наклона серии Т70 Разработанный компанией Micro-Ma...
ЧИТАТЬ ДАЛЕЕБлагодаря высокой помехоустойчивости и низкой стоимости, RS485 широко используется в различных областях, таких как промышленные интеллектуальные приборы и коммуникационное оборудование. Однако промышленные условия сложны и подвержены сильным электромагнитным помехам. Неизолированные системы RS485 им...
ЧИТАТЬ ДАЛЕЕ
Xml политика конфиденциальности блог Карта сайта
Авторское право
@ Микро-Магия Инк Все права защищены.
ПОДДЕРЖИВАЕМАЯ СЕТЬ