Приложения
Пульсации напряжения питания, или просто пульсации, — это периодические колебания напряжения или тока в источнике питания. Эти колебания представляют потенциальную угрозу для стабильной работы электрооборудования. Чрезмерные пульсации напряжения питания могут снизить эффективность преобразования эне...
ЧИТАТЬ ДАЛЕЕВ ходе недавно завершенных комплексных глубоководных испытаний определенного типа автономного подводного аппарата (АППА) разработанная компанией Micro-Magic Inc. инерциальная навигационная система M5000 с волоконно-оптической стабилизацией продемонстрировала превосходные характеристики, успешно позв...
ЧИТАТЬ ДАЛЕЕВитая пара состоит из двух изолированных проводов, скрученных вместе, что делает её особенно подходящей для дифференциальной передачи сигналов. По сравнению с параллельно скрученными проводами, она может более эффективно подавлять помехи. Характеристики витой пары проявляются в следующих двух аспект...
ЧИТАТЬ ДАЛЕЕВ области высокоточных инерциальных измерений технологические инновации и совместимость систем становятся двумя движущими силами развития отрасли. Недавно компания Micro-Magic Inc. выпустила высокоточный трехосевой измерительный прибор M3G-210/220. МЭМС-гироскопБлагодаря выдающимся техническим харак...
ЧИТАТЬ ДАЛЕЕНедавно компания Micro-Magic Inc. официально представила высокопроизводительный инерциальный измерительный блок (IMU) тактического класса на базе MEMS — U5000, который является эталоном для хорошо известных в отрасли продуктов серии Sensonor STIM320. Этот IMU отечественного производства не только де...
ЧИТАТЬ ДАЛЕЕПульсации напряжения питания — это периодически возникающая переменная составляющая на выходе источника постоянного тока. Её амплитуда обычно представляется как размах колебаний или амплитуда колебаний, как показано на рисунке 1. Пульсации напряжения питания в основном вызваны несовершенствами формы...
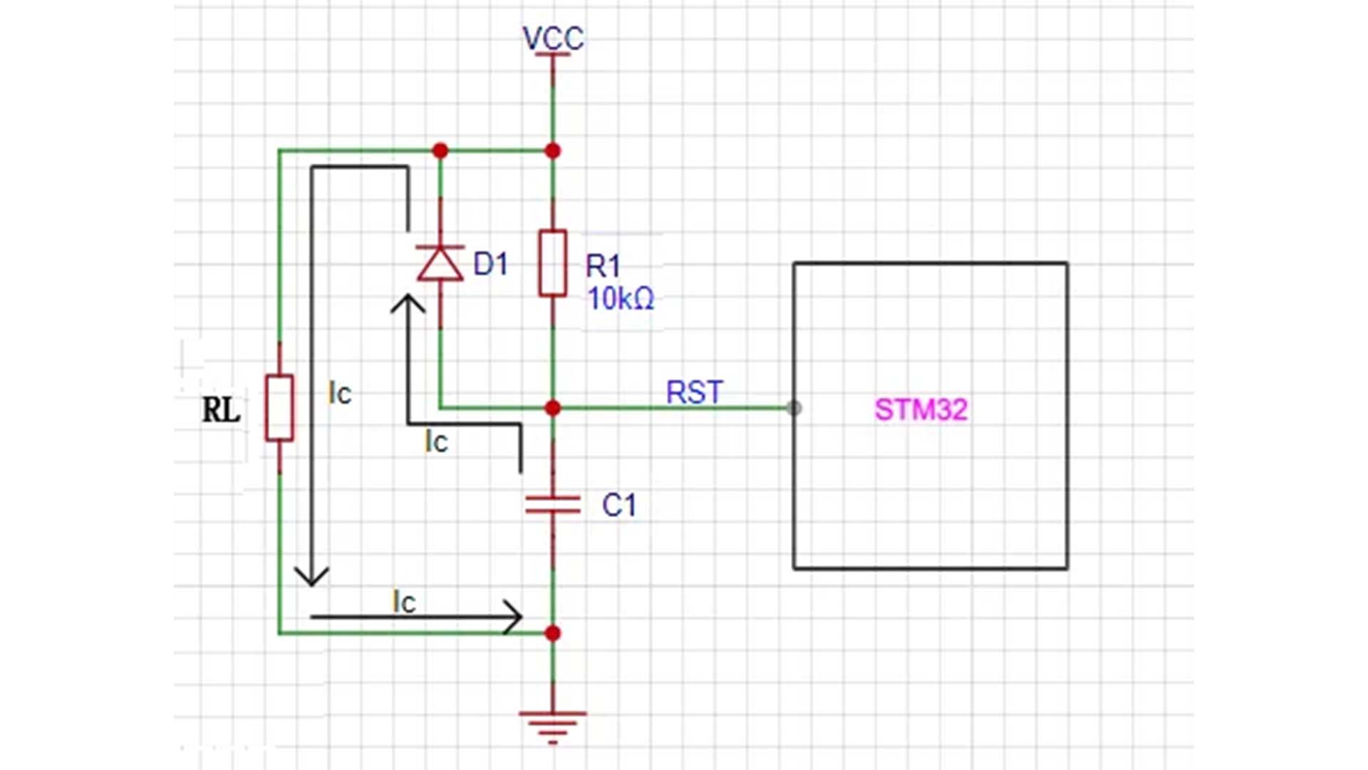
ЧИТАТЬ ДАЛЕЕВ схеме сброса STM32, показанной на рисунке 1, переключающий диод обычно подключается параллельно резисторному выводу RC-цепи сброса. Основная функция этого диода — ускорение разряда конденсатора.Рисунок 1. Схема сброса STM32.Рисунок 2. Путь разряда схемы сброса STM32.В RC-цепи сброса разрядный диод...
ЧИТАТЬ ДАЛЕЕВ условиях непрерывного развития технологий промышленной автоматизации акселерометры, как ключевые компоненты, играют решающую роль в различном автоматизированном оборудовании. Для обеспечения точности и надежности результатов измерений крайне важно выбрать наиболее подходящий акселерометр для конкр...
ЧИТАТЬ ДАЛЕЕПри разработке истребителей нового поколения, ракет и гиперзвуковых летательных аппаратов летные испытания являются критически важным этапом для подтверждения их экстремальных характеристик и диапазона летных возможностей. Такие летательные аппараты часто развивают чрезвычайно высокие скорости, подв...
ЧИТАТЬ ДАЛЕЕВ схемах сенсорных блоков, которые мы обычно разрабатываем, присутствуют как схемы цифровой обработки сигналов (например, микроконтроллеры), так и аналоговые схемы (включая датчик на входе и его усилитель сигнала). Проще говоря, цифровая земля — это общий опорный вывод для цифровой схемы, то есть оп...
ЧИТАТЬ ДАЛЕЕВ области инерциальных технологий точность всегда была ключевым показателем для оценки. ИМУ ценность. U503 Представлен инерциальный измерительный модуль MEMS серии Микро-Магия ИнкБлагодаря точности, сравнимой с волоконно-оптическими гироскопами, стабильной работе во всем диапазоне температур и проч...
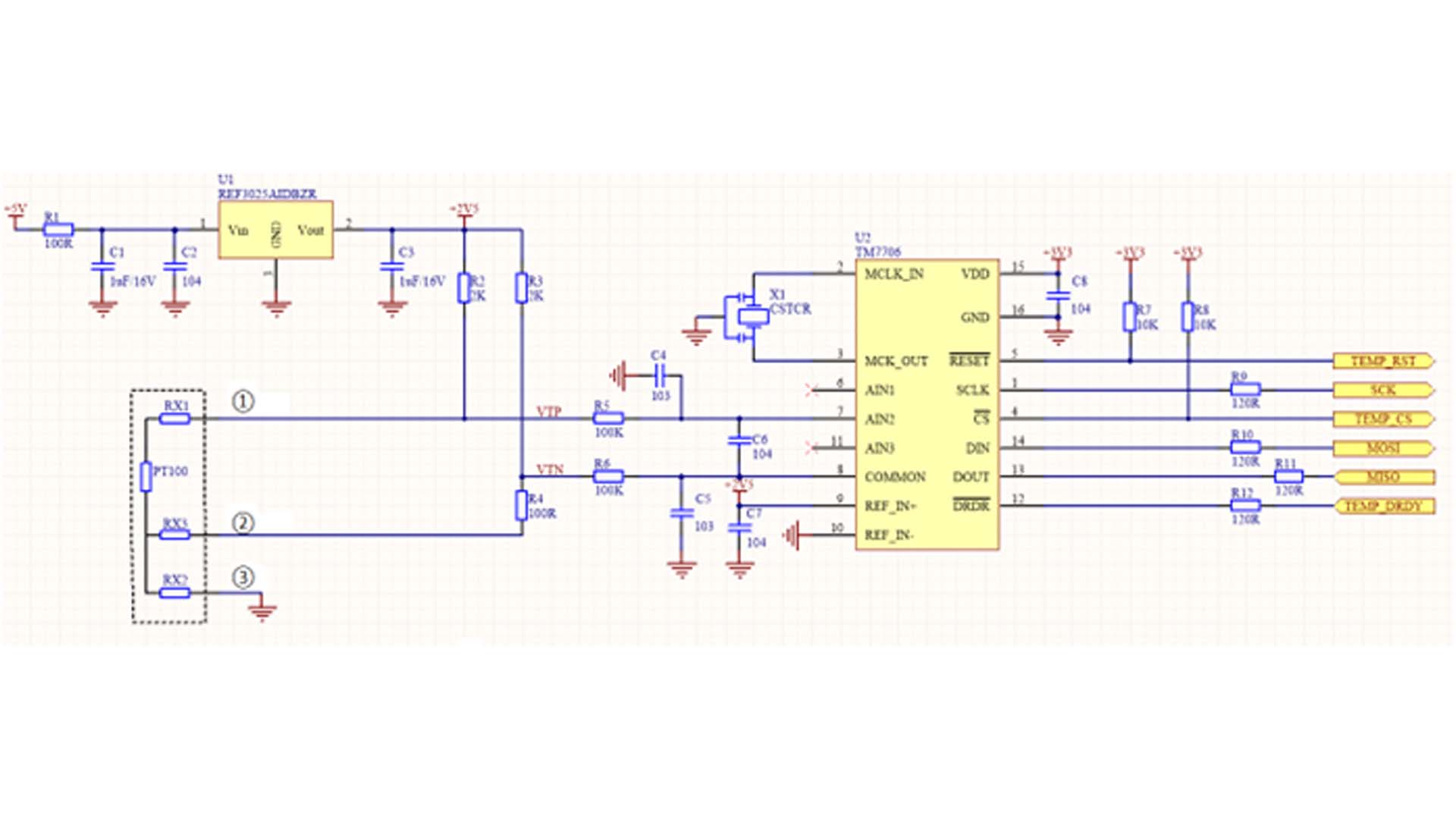
ЧИТАТЬ ДАЛЕЕThe PT100 resistance thermometer is constructed from pure platinum metal—hence its designation as a platinum resistance thermometer—and stands as the most widely utilized temperature sensor within the medium-to-low temperature range. Its primary characteristics include high measurement a...
ЧИТАТЬ ДАЛЕЕ
Xml политика конфиденциальности блог Карта сайта
Авторские права @ Микро-Магия Инк Все права защищены.
ПОДДЕРЖИВАЕТСЯ СЕТЬ