Проектирование маломощного стабилизированного источника питания постоянного тока
В промышленных условиях для экономии на кабельной разводке обычно используется двухпроводная система 4-20 мА. Эта система использует два провода для одновременного питания полевого датчика/передатчика и передачи аналогового сигнала. Известно, что для работы цепи датчика/передатчика требуется определенный ток; следовательно, структура цепи, использующей этот метод, должна быть маломощной. Нулевой ток 4 мА обеспечивает запуск и нормальную работу устройства. Передача аналогового сигнала осуществляется путем динамической регулировки цепи источника постоянного тока, чтобы обеспечить поддержание общего тока в контуре точно в диапазоне от 4 мА до 20 мА.

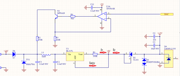
Рисунок 1. Схема регулирования постоянного тока и напряжения.

Рисунок 2. Схема внутренней структуры LM317.
На рисунке 1 показана схема стабилизатора постоянного тока, построенная на основе микросхемы BL317, представляющей собой маломощную схему источника постоянного тока, точно регулирующую выходной ток до 3,8 мА. Схема обеспечивает поддержание постоянного тока, протекающего через U1, на уровне 3,8 мА, предотвращая колебания тока при изменении нагрузки. Как показано на схеме внутренней структуры LM317 на рисунке 2, напряжение между Vout и ADJ остается стабильным на уровне приблизительно 1,25 В во время нормальной работы, поэтому ток I1 через резистор R1 также остается постоянным. Направление тока указано стрелками, из которых можно вывести следующее соотношение: I2 = I1 + IАДЖгде яАДЖ I2 составляет 50 мкА и им можно пренебречь. Следовательно, I2 приблизительно равно I1, т.е. I2 ≈ I1 = 1,25 В/330 Ом = 3,8 мА.
На следующем этапе схемы на рисунке 1 используется маломощный диод опорного напряжения LM385-2.5 для обеспечения стабилизированного питания 2,5 В для маломощной системы. LM385-2.5 работает в диапазоне токов от 20 мкА до 20 мА и отличается чрезвычайно низким динамическим сопротивлением и превосходной температурной стабильностью. Схема также умело использует характеристики прецизионного источника опорного напряжения TL431, закоротив вывод опорного напряжения 1 и катодный вывод 2 TL431 и соединив их последовательно со схемой. В этой конфигурации падение напряжения между анодом и катодом TL431 составляет 2,5 В, что обеспечивает выходное напряжение на источнике постоянного тока I2 равным 5 В. Это напряжение может обеспечивать питание схемы обработки сигнала.
Xml политика конфиденциальности блог Карта сайта
Авторское право
@ Микро-Магия Инк Все права защищены.
ПОДДЕРЖИВАЕМАЯ СЕТЬ