Дом Аппаратное обеспечение

Принцип работы бутстрепного конденсатора микросхемы понижающего преобразователя напряжения

Новые продукты

Принцип работы бутстрепного конденсатора микросхемы понижающего преобразователя напряжения

October 10, 2025

Рисунок 1. Источник питания BUC.

Как правило, при проектировании асинхронного понижающего источника питания между выводами SW и BOOT микросхемы подключается бутстрепный конденсатор, например, C1 на рисунке 1. Бутстрепный конденсатор использует свойство, заключающееся в том, что напряжение на нем не может резко изменяться. Когда на конденсаторе поддерживается определенное напряжение, при увеличении напряжения на отрицательном выводе конденсатора напряжение на положительном выводе остается на исходном уровне разности напряжений на отрицательном выводе, тем самым увеличивая управляющее напряжение.

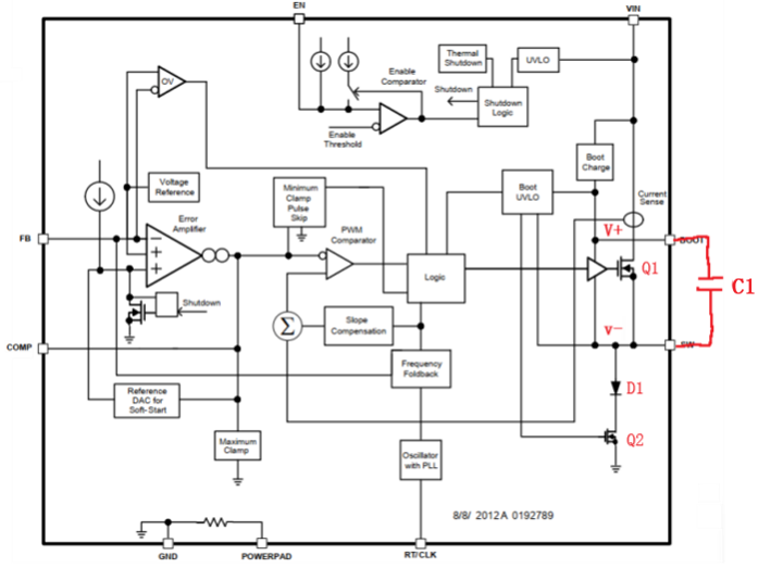
Рисунок 2. Схема внутренней структуры микросхемы Buck.

Микросхема понижающего преобразователя, показанная на рисунке 2, состоит из двух NMOS-транзисторов, которые попеременно проводят ток комплементарно. Общее входное напряжение VIN подается через внутренний стабилизатор напряжения, который выдает низкое постоянное напряжение Vb для зарядки Vboot. Этот внутренний стабилизатор напряжения обычно представляет собой источник питания с низким падением напряжения (LDO). Во время работы микросхемы понижающего преобразователя, когда нижний MOSFET Q2 включен, напряжение на выводе SW равно 0. Выходное напряжение LDO Vb заряжает бутстрепный конденсатор C1, который затем протекает через диод D1, а затем через нижний MOSFET Q2. Напряжение на конденсаторе приблизительно равно Vb, и напряжение на выводе BOOT теперь равно Vb. Когда нижний MOSFET Q2 выключен, а верхний MOSFET Q1 включен, напряжение на выводе SW возрастает с 0 В до VIN. S-полюс нижнего MOSFET Q2 напрямую заземлен. Пока на G-полюсе присутствует высокий уровень выходного напряжения (>Vth), нижний MOSFET Q2 будет включен. Напряжение на S-полюсе верхнего MOSFET Q1 равно входному напряжению VIN. Для поддержания включенного состояния верхнего MOSFET Q1 напряжение управления затвором должно быть больше VIN + Vgs(th). Поскольку напряжение на конденсаторе в этот момент не может резко изменяться, напряжение на выводе BOOT повышается до значения, превышающего VIN (VIN + Vb). Конденсатор C1 подключен параллельно источнику питания блока управления верхнего MOSFET Q1, HS Driver. Бутстрепный конденсатор C1 разряжается, обеспечивая питание, а напряжение питания представляет собой разность напряжений на бутстрепном конденсаторе. Благодаря наличию бутстрепного конденсатора напряжение управления затвор-исток верхнего MOSFET Q1 удовлетворяет условию включения (Vgs > VIN + Vgs(th)), тем самым поддерживая включенное состояние верхнего MOSFET Q1. Пока напряжение между выводами BOOT и SW превышает пороговое значение BOOT UVLO, верхний MOSFET Q1 остается включенным. Когда напряжение на бутстрепном конденсаторе падает ниже порогового значения BOOT UVLO из-за разряда, верхний MOSFET Q1 выключается, а нижний MOSFET Q2 включается, периодически заряжая бутстрепный конденсатор и тем самым реализуя режим ШИМ-управления понижающего источника питания.

Subscibe To Newsletter
Читайте дальше, следите за обновлениями, подписывайтесь, и мы будем рады услышать ваше мнение.
f y

оставить сообщение

оставить сообщение
Если вы заинтересованы в нашей продукции и хотите узнать более подробную информацию, пожалуйста, оставьте сообщение здесь, мы ответим вам, как только сможем.
представлять на рассмотрение

Дом

Продукты

WhatsApp

Связаться с нами