Аппаратное обеспечение
При проектировании периферийной схемы интерфейса IIC мы обычно используем топологическую схему с подтягивающим резистором, показанную на рисунке 1, а ее внутренняя структура представляет собой выход с открытым стоком, показанный на рисунке 2.Уровень выходного сигнала с открытым стоком регулируется в...
ЧИТАТЬ ДАЛЕЕЛинейные стабилизаторы напряжения (LDO) регулируют выходное напряжение для обеспечения стабильной работы при изменяющихся значениях тока нагрузки. Однако, когда ток нагрузки превышает расчетный диапазон, например, при коротком замыкании или перегрузке, чрезмерный ток может привести к перегреву микро...
ЧИТАТЬ ДАЛЕЕПусковой ток — это кратковременный, высокий ток, возникающий при включении источника питания или устройства. В наших источниках питания и электронных системах пусковой ток нежелателен, поскольку он может привести к перегрузке устройства и его повреждению.В импульсных понижающих источниках питания ис...
ЧИТАТЬ ДАЛЕЕПусковой ток — это кратковременный, высокий ток, возникающий при включении источника питания или устройства. В наших источниках питания и электронных системах пусковой ток нежелателен, поскольку он может привести к перегрузке устройства и его повреждению.В импульсных понижающих источниках питания ис...
ЧИТАТЬ ДАЛЕЕДля обеспечения качества трассировки сигналов и предотвращения перекрестных помех при проектировании печатных плат мы поддерживаем расстояние между сигнальными дорожками, равное трехкратной ширине линии. Как показано на рисунке 1, это расстояние относится к расстоянию между центрами дорожек. Посколь...
ЧИТАТЬ ДАЛЕЕПри проектировании высокоскоростных или высокочастотных печатных плат инженеры-электронщики используют принцип 20H для соответствия стандартам электромагнитной совместимости и снижения электромагнитного излучения. Этот принцип требует смещения плоскости питания на 20H относительно плоскости заземлен...
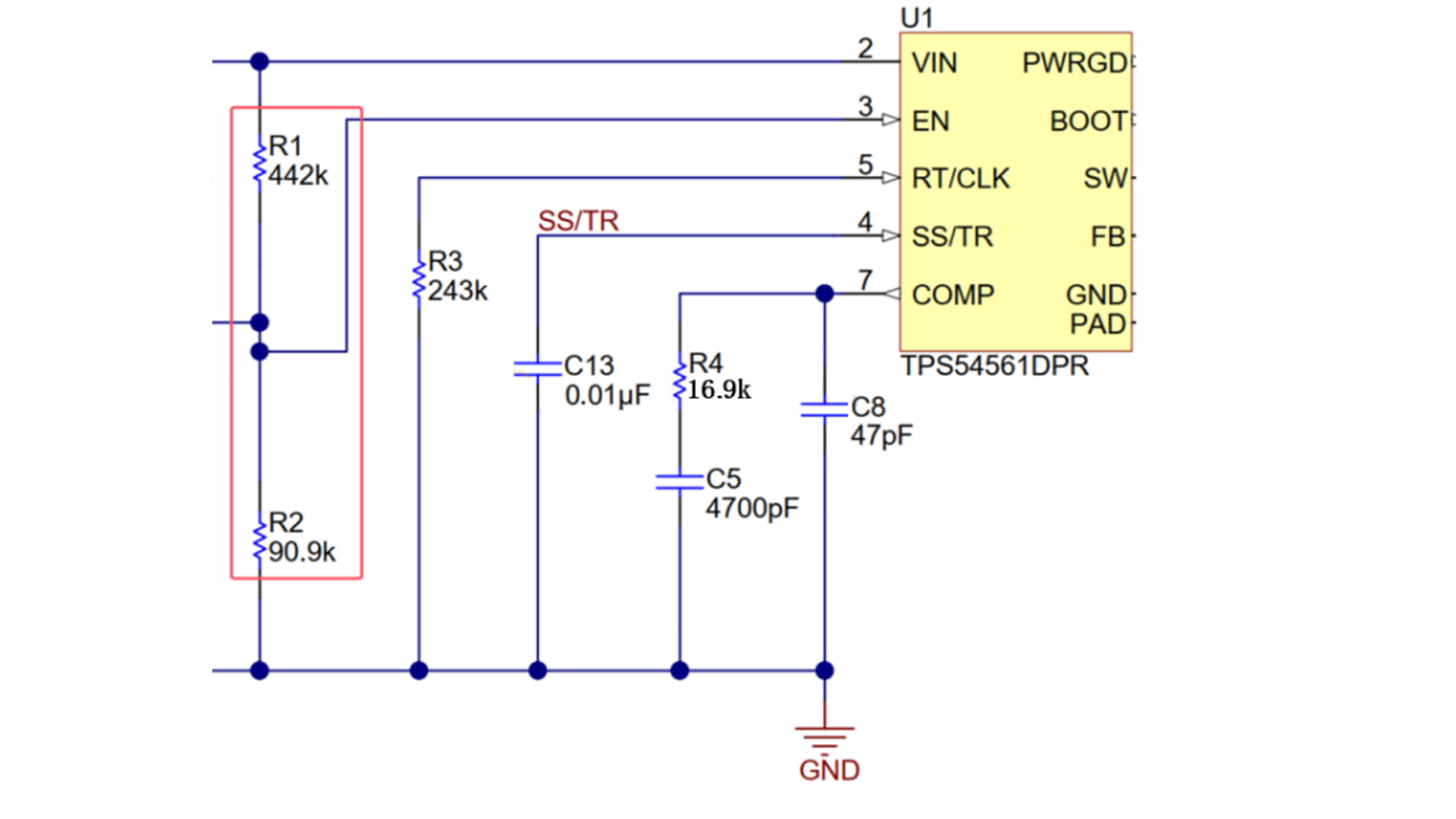
ЧИТАТЬ ДАЛЕЕДатчики и приборы имеют диапазон рабочего напряжения, и только в пределах этого диапазона система может работать стабильно и надежно. Мы знаем, что порог высокого напряжения можно контролировать с помощью схемы защиты от перенапряжения, но как определяется порог низкого напряжения? В источниках пита...
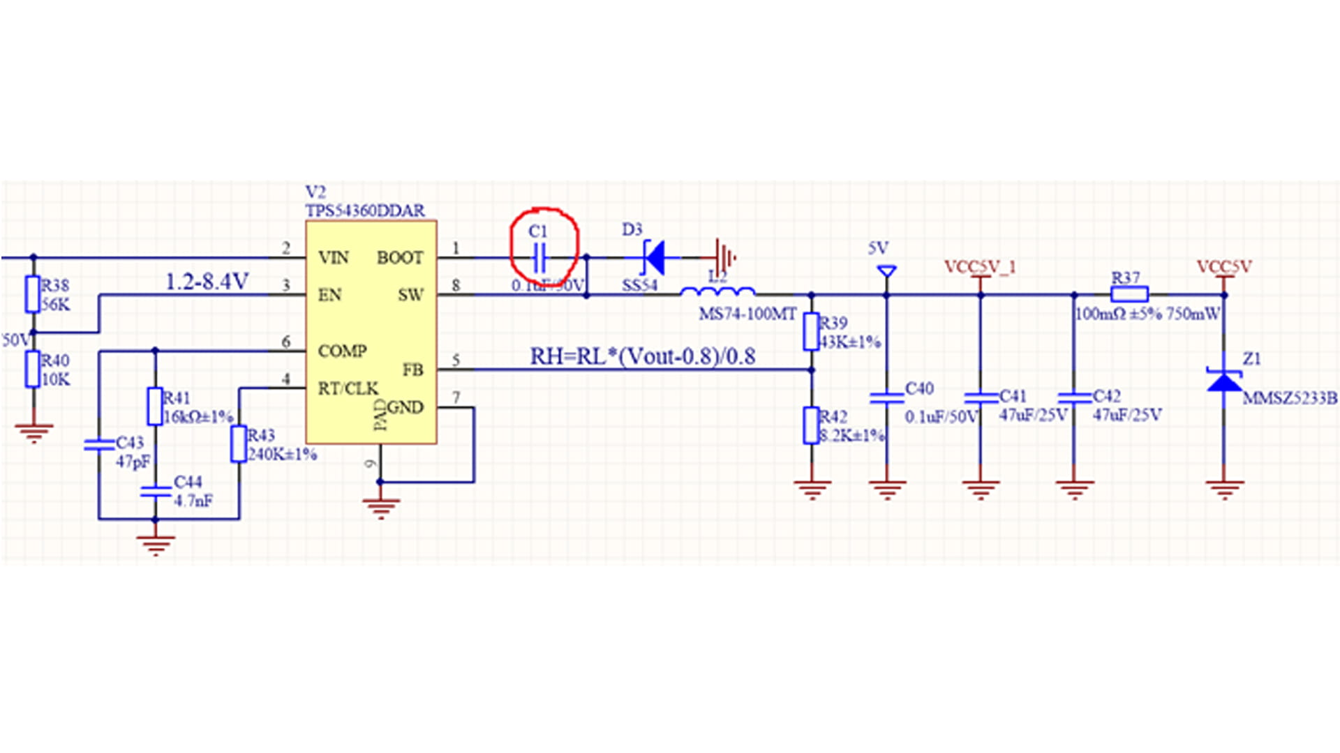
ЧИТАТЬ ДАЛЕЕРисунок 1. Источник питания BUC.Как правило, при проектировании асинхронного понижающего источника питания между выводами SW и BOOT микросхемы подключается бутстрепный конденсатор, например, C1 на рисунке 1. Бутстрепный конденсатор использует свойство, заключающееся в том, что напряжение на нем не м...
ЧИТАТЬ ДАЛЕЕВ схемах, используемых для связи по шине SPI с периферийными устройствами, небольшой резистор с сопротивлением в десятки Ом обычно подключается последовательно с сигнальной линией, как показано на рисунке 1. Такая конструкция обеспечивает выполнение следующих функций:1. Согласование импедансов. Когд...
ЧИТАТЬ ДАЛЕЕРисунок 1. Источник питания BUC.Как правило, при проектировании асинхронного понижающего источника питания между выводами SW и BOOT микросхемы подключается бутстрепный конденсатор, например, C1 на рисунке 1. Бутстрепный конденсатор использует свойство, заключающееся в том, что напряжение на нем не м...
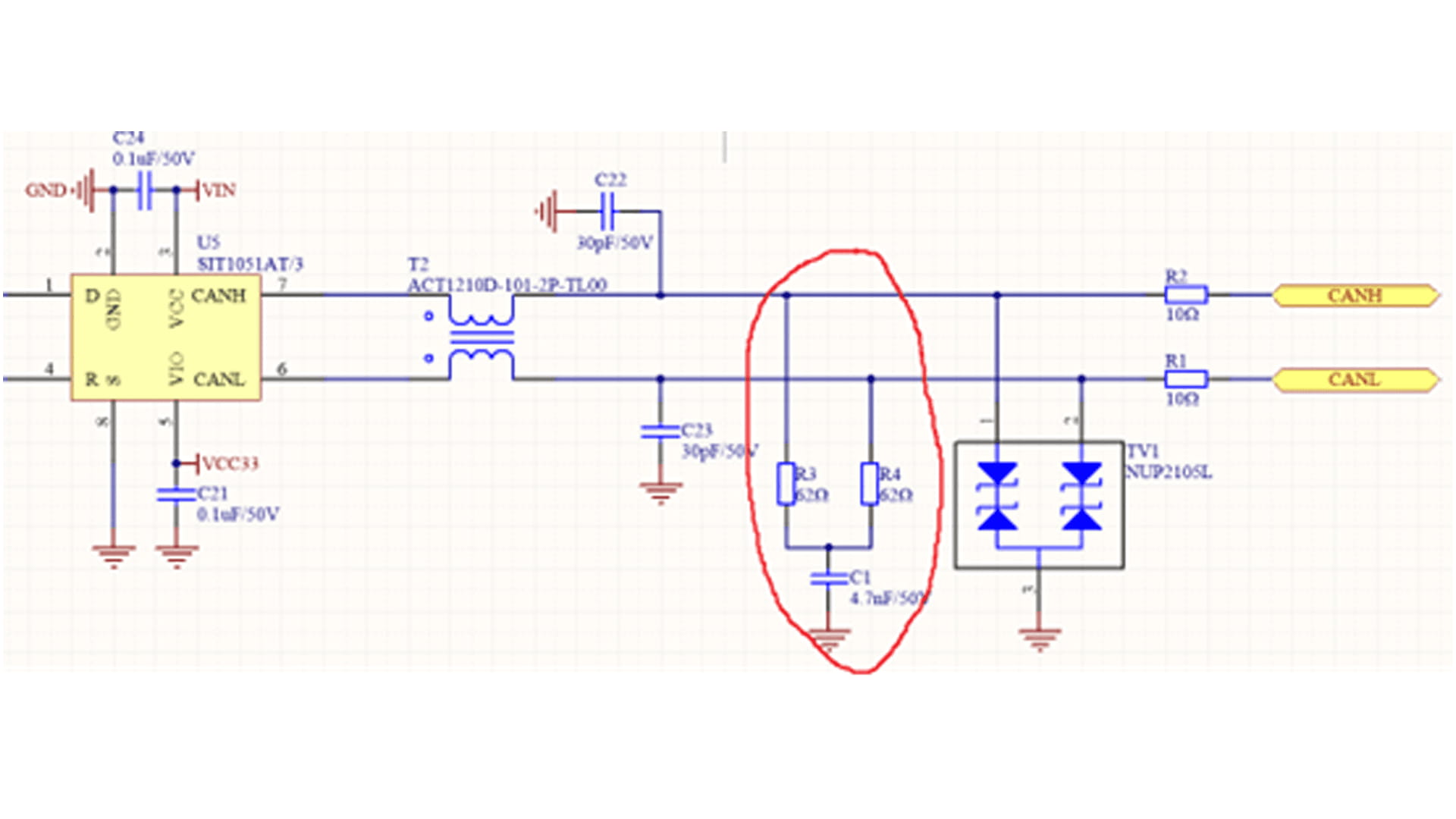
ЧИТАТЬ ДАЛЕЕВ практическом использовании шины CAN, как показано на рисунке 1, на обоих концах шины необходимо подключить резистор сопротивлением 120 Ом. Так для чего же предназначен резистор на 120 Ом?Рисунок 1Ниже в качестве примера для анализа мы рассмотрим внутреннюю архитектурную схему микросхемы TJA1044.Ри...
ЧИТАТЬ ДАЛЕЕСхема, показанная на рисунке ниже, часто встречается в системах CAN-связи: резистор на клемме CAN не использует напрямую сопротивление 120 Ом. Вместо этого между двумя резисторами по 62 Ом добавляется заземленный конденсатор, который «разделяет» резистор на две части, что и называется методом раздел...
ЧИТАТЬ ДАЛЕЕ
Xml политика конфиденциальности блог Карта сайта
Авторское право
@ Микро-Магия Инк Все права защищены.
ПОДДЕРЖИВАЕМАЯ СЕТЬ