Аппаратное обеспечение
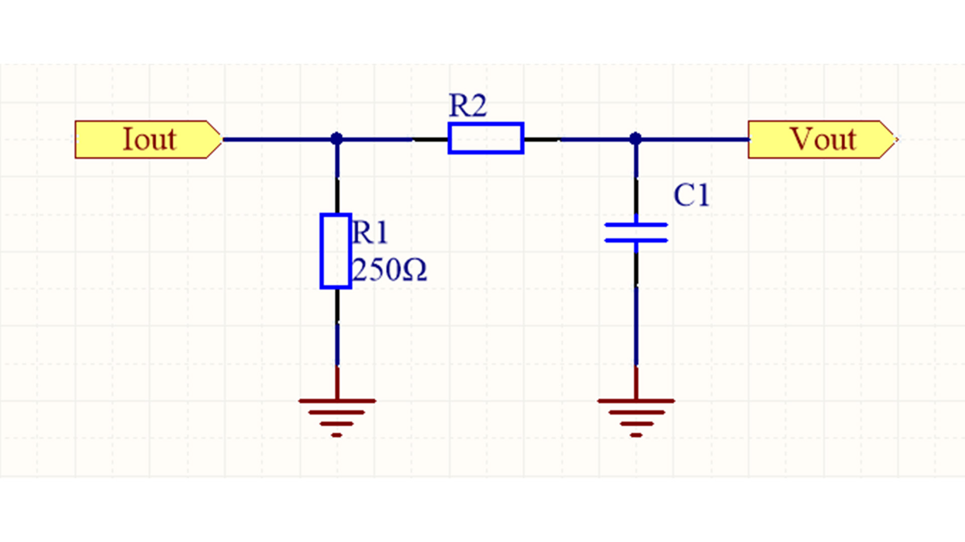
В предыдущей статье упоминалось, что для подавления влияния высокочастотного шума в схему выборки тока 4-20 мА необходимо добавить RC-фильтр нижних частот перед выборкой АЦП. Используется схема RC-фильтра нижних частот, показанная на рисунке 1, где R2 равно 1,6 кОм, а C1 равно 0,1 мкФ. Тогда частота...
ЧИТАТЬ ДАЛЕЕРисунок 1. Топология несинхронного понижающего преобразователя (BUCK).На рисунке 1 показана топология асинхронного понижающего преобразователя (BUCK). Микросхемы асинхронных понижающих преобразователей обычно интегрируют внутри только верхний MOSFET. Между выводом SW и GND необходимо установить диод...
ЧИТАТЬ ДАЛЕЕВ понижающем импульсном преобразователе теоретический пиковый ток, который может выдержать силовой индуктор, равен I.Л,ПК=(1+r/2)×IВНЕЭто является основой для определения минимального значения номинального тока или тока насыщения силового индуктора. Фактическое значение выбора должно быть больше тео...
ЧИТАТЬ ДАЛЕЕПри проектировании схем импульсных источников питания обычно рассчитывают пульсации на выходе по следующей формуле:Если используется многослойный керамический конденсатор (MLCC), его эквивалентное последовательное сопротивление (ESR) пренебрежимо мало из-за его очень низкого значения. Поэтому, исход...
ЧИТАТЬ ДАЛЕЕВ схеме сброса STM32, показанной на рисунке 1, переключающий диод обычно подключается параллельно резисторному выводу RC-цепи сброса. Основная функция этого диода — ускорение разряда конденсатора.Рисунок 1. Схема сброса STM32.Рисунок 2. Путь разряда схемы сброса STM32.В RC-цепи сброса разрядный диод...
ЧИТАТЬ ДАЛЕЕIn industrial applications, to accurately measure temperature values, we typically use a PT100 bridge circuit to sample and convert resistance changes into voltage changes. To obtain different measurement ranges, the sampling resistors are divided into 100 ohms and 50 ohms. Method 1 and Method 2 are...
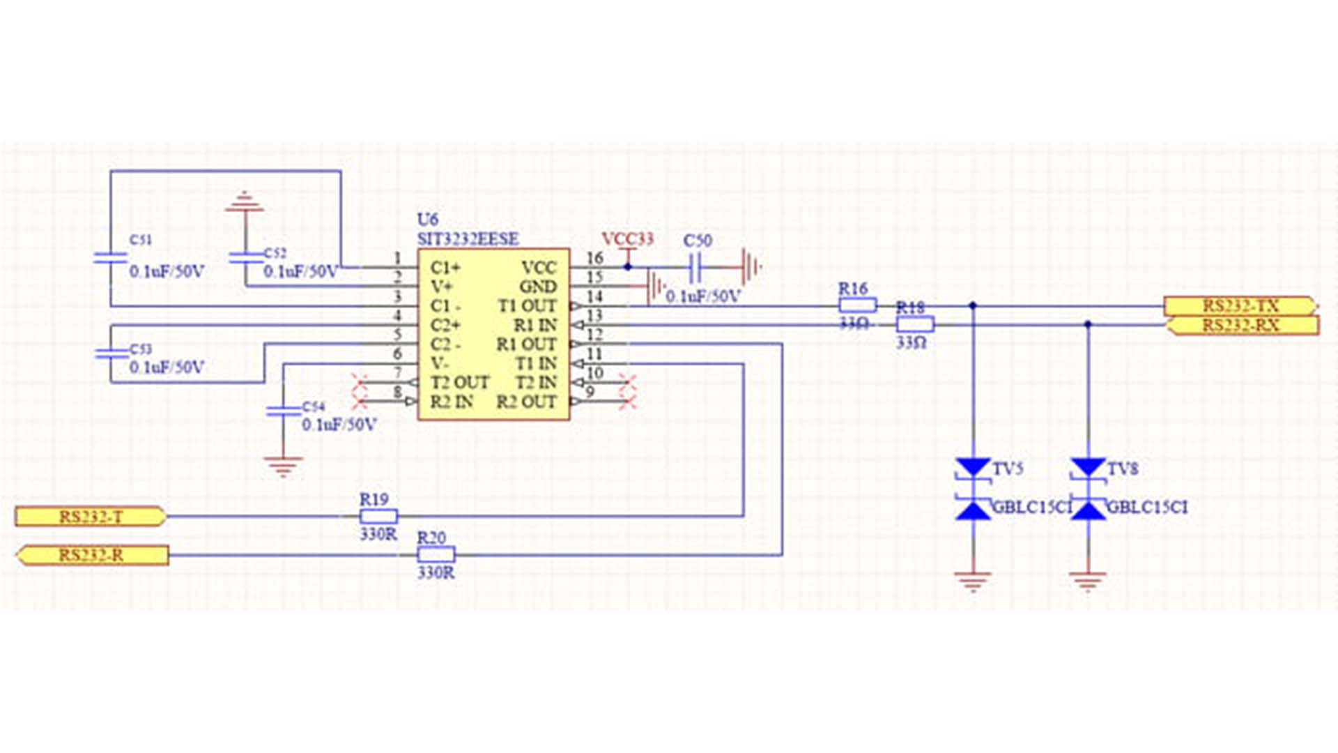
ЧИТАТЬ ДАЛЕЕRS232 (также известный как EIA RS-232) — один из широко используемых стандартов интерфейсов последовательной связи. Он использует полнодуплексную связь и требует наличия трех линий: заземления, передачи и приема. RS-232 подходит только для связи «точка-точка» между устройствами. Из-за однополярного...
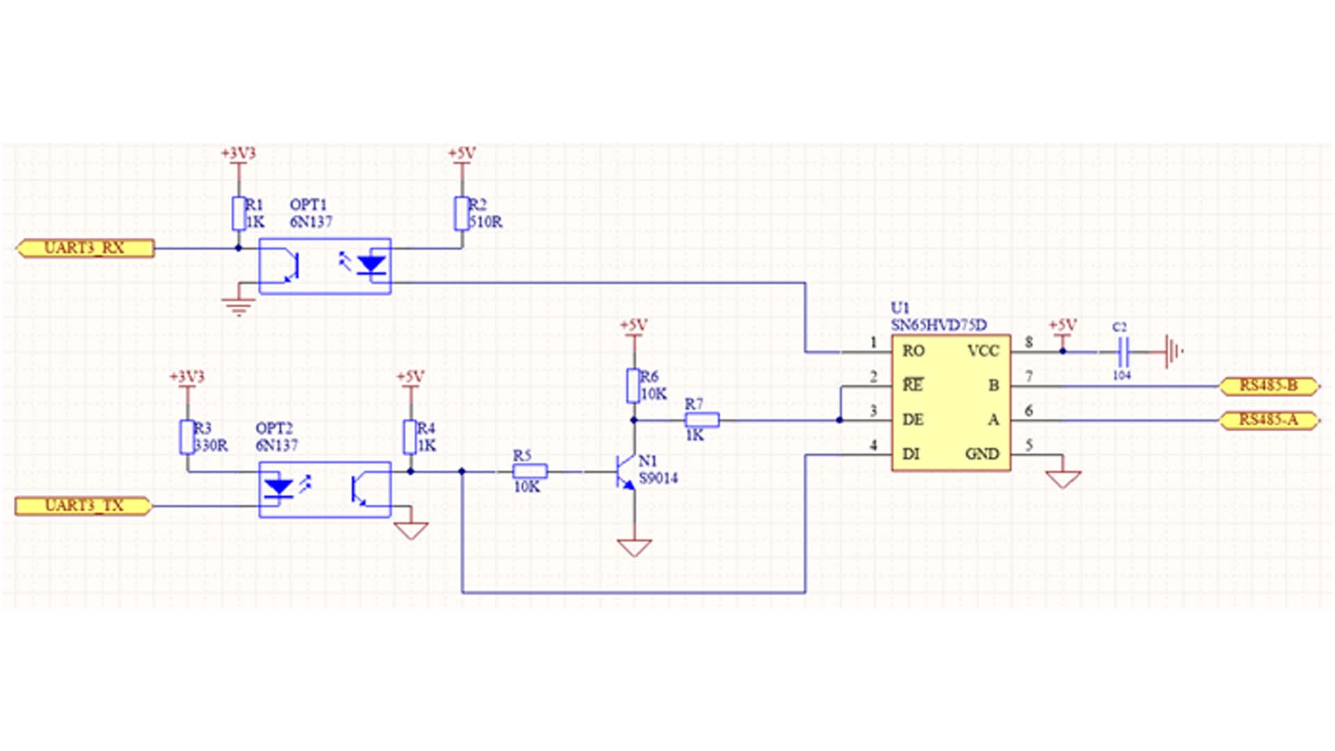
ЧИТАТЬ ДАЛЕЕБлагодаря высокой помехоустойчивости и низкой стоимости, RS485 широко используется в различных областях, таких как промышленные интеллектуальные приборы и коммуникационное оборудование. Однако промышленные условия сложны и подвержены сильным электромагнитным помехам. Неизолированные системы RS485 им...
ЧИТАТЬ ДАЛЕЕФункция TVS (подавителя переходных напряжений) заключается в защите электронных цепей от повреждений, вызванных переходными перенапряжениями (такими как удары молнии и электростатический разряд). Он обеспечивает безопасность цепи, быстро ограничивая и отводя энергию импульсного напряжения. В схеме з...
ЧИТАТЬ ДАЛЕЕПри проектировании схемы тактового генератора для микроконтроллера, если в качестве источника тактового сигнала используется активный кварцевый генератор, к его выходу обычно добавляют резистор сопротивлением в несколько десятков Ом. Этот резистор в основном служит следующим целям:1. Согласование и...
ЧИТАТЬ ДАЛЕЕИзвестно, что для повышения помехоустойчивости систем связи интерфейсы RS485, CAN-шина, USB и Ethernet используют дифференциальную передачу сигналов. Дифференциальная передача — это метод передачи сигналов, отличающийся от традиционного подхода с использованием одной сигнальной линии. При дифференци...
ЧИТАТЬ ДАЛЕЕВ промышленных условиях для экономии на кабельной разводке обычно используется двухпроводная система 4-20 мА. Эта система использует два провода для одновременного питания полевого датчика/передатчика и передачи аналогового сигнала. Известно, что для работы цепи датчика/передатчика требуется определ...
ЧИТАТЬ ДАЛЕЕ
Xml политика конфиденциальности блог Карта сайта
Авторское право
@ Микро-Магия Инк Все права защищены.
ПОДДЕРЖИВАЕМАЯ СЕТЬ