Дом Аппаратное обеспечение

The function of the diode connected in parallel in the reset circuit

Новые продукты

The function of the diode connected in parallel in the reset circuit

February 24, 2026

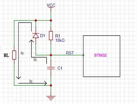
In the STM32 reset circuit shown in Figure 1, a switching diode is usually connected in parallel with the resistor terminal of the RC reset circuit. The main function of this diode is to accelerate the release of capacitor charge.

STM32 Reset CircuitFigure 1 STM32 reset circuit

Discharge path of STM32 reset circuitFigure 2 Discharge path of STM32 reset circuit

In an RC reset circuit, a discharge diode is indispensable, its main function being rapid discharge. When the power is off or there is a momentary power outage due to interference, the charge stored in the capacitor needs to be released through some path to ensure proper reset upon the next power-on. Without a diode, when the power-off interference pulse is narrow, the capacitor discharges through resistor R1, which has a large resistance, resulting in a slow discharge speed. The RC circuit cannot fully discharge at the moment of power failure, and the system cannot automatically reset upon power restoration. The momentary power outage interference can cause the program to stop running normally, leading to program erratic behavior or entering an infinite loop. The addition of a diode provides a rapid discharge path for the capacitor. Due to the diode's very low on-resistance, as shown in the STM32 reset circuit discharge path in Figure 2, the charge in capacitor C1 discharges rapidly through diode D1, ensuring the stability and reliability of the reset circuit. When the power is off, the capacitor discharges rapidly to ground through the diode. When the power is restored, the capacitor has already discharged completely and can immediately begin the charging process, triggering the reset operation. This rapid discharge process ensures that the reset circuit can quickly return to its initial state after a power outage or abnormal power supply.

Subscibe To Newsletter
Читайте дальше, следите за обновлениями, подписывайтесь, и мы будем рады услышать ваше мнение.
f y

оставить сообщение

оставить сообщение
Если вы заинтересованы в нашей продукции и хотите узнать более подробную информацию, пожалуйста, оставьте сообщение здесь, мы ответим вам, как только сможем.
представлять на рассмотрение

Дом

Продукты

WhatsApp

Связаться с нами