Если связь между сенсорным модулем и пользовательской системой осуществляется с использованием методов UART, SPI или IO, то, как правило, уровень напряжения интерфейса сенсорного модуля составляет 3,3 В, а уровень напряжения пользовательской системы также равен 3,3 В. Обычно возможен прямой способ подключения. Однако, если уровень напряжения интерфейса пользовательской системы составляет 1,8 В или 5 В, то при взаимодействии модуля с однокристальной микрокомпьютерной системой для обмена данными из-за несоответствия уровней напряжения двух взаимодействующих сторон это может привести к сбою связи, обратному току, аномальному потреблению энергии, аномальному напряжению и другим проблемам. В данной статье будут рассмотрены несколько распространенных методов согласования уровней, и пользователи смогут выбрать подходящий в зависимости от конкретной ситуации.
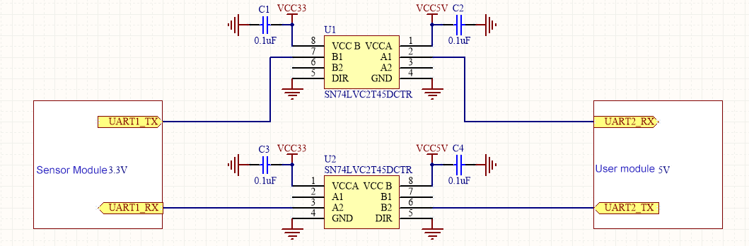
Подайте два необходимых источника питания на обе стороны микросхемы преобразователя, а затем подключите необходимые входные и выходные сигналы преобразователя к входам и выходам микросхемы. Все компоненты преобразования выполняются внутри микросхемы. На следующем рисунке показана схема преобразования уровней с использованием SN74LVC2T45DCTR.

Преимуществами этой схемы являются высокая скорость, отличные ходовые качества и простота использования. Недостатками являются относительно высокая стоимость.
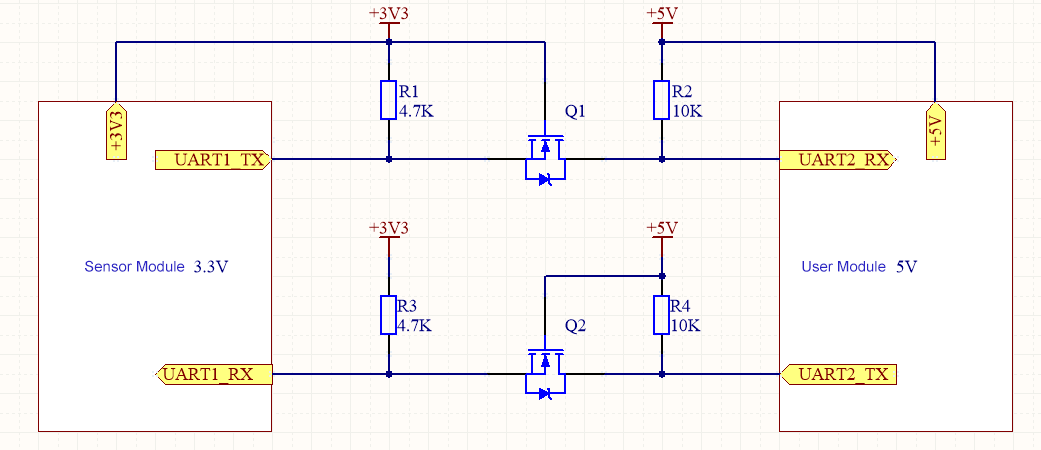
Как показано на рисунке ниже, это двунаправленная схема преобразования уровней.
Для начала проанализируем ситуацию, когда данные передаются из напряжения 3,3 В в 5 В. Когда на выводе UART1_TX высокое напряжение, MOSFET Q1 находится в отсечке, а вывод UART2_RX подтянут к напряжению питания. Когда на выводе UART1_TX низкое напряжение, MOSFET Q1 проводит ток, и вывод UART2_RX подтягивается Q1 к низкому уровню напряжения, завершая преобразование уровней.
Во-вторых, давайте проанализируем ситуацию, когда данные передаются из диапазона 5 В в 3,3 В. Когда на выводе UART2_TX высокое напряжение, MOSFET Q2 и диод в корпусе находятся в отсечке, а напряжение на выводе UART1_RX подтягивается к высокому уровню резистором R3. Когда UART2_TX выдает низкое напряжение, MOSFET не проводит ток, но диод в корпусе MOSFET понижает напряжение на выводе UART1_RX до низкого уровня. В этот момент Vgs становится больше напряжения включения, и MOSFET проводит ток, еще больше снижая напряжение на выводе UART1_RX.
МОП-транзисторы также можно заменить транзисторами.

Преимуществом этого решения является его низкая стоимость, а недостатком – то, что скорость передачи данных, как правило, не может превышать 400 кбит/с.
В этом решении используется только один тип компонентов — резисторы, как показано на рисунке ниже. Когда модуль уровня 3,3 В отправляет данные вправо, они проходят только через токоограничивающий резистор, и уровень на принимающей стороне клиента находится в допустимом диапазоне. Когда клиент уровня 5 В отправляет данные влево, он использует два резистора для деления напряжения, и напряжение на принимающей стороне слева составляет 5 В * 2 кОм / (1 кОм + 2 кОм) ≈ 3,3 В.

Преимуществом этого решения является чрезвычайно низкая стоимость и удобство компоновки печатных плат. Недостатком является слабая управляющая способность и невозможность достижения очень высокой скорости. Как правило, скорость передачи данных, используемая таким образом, не превышает 100 кбит/с.
Xml политика конфиденциальности блог Карта сайта
Авторское право
@ Микро-Магия Инк Все права защищены.
ПОДДЕРЖИВАЕМАЯ СЕТЬ